



中國煉鋼業的脖子,正被一根“鉛筆芯”死死掐住 組圖
編輯:2025-11-30 11:40:12
導讀:石墨電極這根工業"鉛筆芯",正成為鋼鐵行業"油膩大叔"變身"環保型男"的關鍵道具。政策指揮棒下,電爐煉鋼風口已至,但這場供給側改革的修羅場里,只有技術過硬、規模夠大的玩家才能活到*后。

你可能覺得煉鋼這事兒,離你十萬八千里,腦子里浮現的還是滾滾濃煙、鋼花四濺的硬核工業朋克場面。這印象沒錯,但也不全對。因為這個堪稱工業文明基石的行業,正被一只看不見的手掐著脖子,逼著它玩兒一局“要么瘦,要么死”的生存游戲。
而這場游戲的命門,藏在一個你絕對想不到的東西上——一根巨大的、昂貴的、堪稱工業界“鉛筆芯”的玩意兒,學名叫石墨電極。

這根“鉛筆芯”背后藏著的,不是什么高科技神話,而是一場*裸的利益洗牌和商業模式的*革命。
想看懂這局牌,得先從煉鋼的兩種“武功流派”說起。

主流的,叫“長流程”,學名是高爐-轉爐煉鋼。你可以把它想象成一個傳統中餐后廚,流程巨長。先得挖鐵礦石,跟焦炭這些輔料一起扔進高爐里,像燉一鍋百年老湯一樣,咕嘟咕嘟煉出鐵水,然后再把鐵水倒進轉爐里吹氧,去掉雜質,*后才變成鋼。
這套路突出一個“家大業大”,優點是產量高、成本相對可控,缺點也明顯:污染大、能耗高,整個流程屁股后面都跟著一串長長的碳排放賬單。在全球喊著要給地球降溫的大背景下,這就是那個天天被環保鄰居投訴的油膩大叔。

而另一派,叫“短流程”,學名是電弧爐煉鋼。這個就時髦多了,像個搞分子料理的西餐大廚。它不玩從礦石開始那套復雜前戲,直接拿廢鋼當主料,扔進一個叫電弧爐的大家伙里。然后,今天的主角——石墨電極,就登場了。
這根巨型“鉛筆芯”被通上電,在爐子里瞬間放出幾千度的高溫電弧,像一道人工閃電,直接把一堆廢銅爛鐵融化成鋼水。整個過程,干凈、利落、*。
它的邏輯就像拳擊比賽,比的不是誰拳頭硬,是誰更會抓節奏。短流程跳過了*臟*累的環節,直接從“變廢為寶”開始,碳排放量能比長流程低一大截。這在“雙碳”目標這把達摩克利斯之劍下,簡直就是優等生的標準答案。

所以,你看懂了嗎?政策的指揮棒一揮,整個鋼鐵行業的底層邏輯就變了。以前大家比的是誰的爐子大、誰的礦多,現在比的是誰能更快地從“油膩大叔”轉型成“環保型男”。
而這個轉型的關鍵道具,就是石墨電極。

(2024年我國石墨電極總需求為92萬噸,其中鋼用需求為41.5萬噸,占比45.1%;非鋼需求21.5萬噸,占比23.4%;出口約為29萬噸,占比31.5%。數據來源:ICC、觀研天下整理)
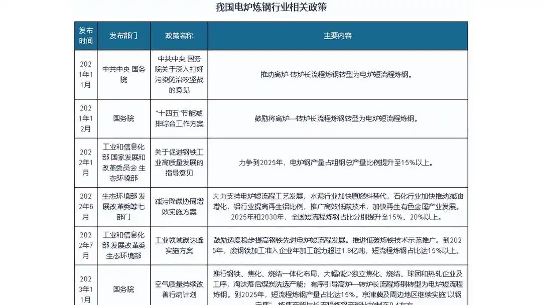
國家的目標很明確,《關于促進鋼鐵工業高質量發展的指導意見》直接把KPI拍臉上了:到2025年,電爐鋼產量要占到15%以上。
這是什么概念?2022年,這個數字才9.7%,而美國是69%,全球平均是28.2%。這里面的差距,就是留給石墨電極的市場空間,是白花花的銀子和嗷嗷待哺的訂單。
邏輯很清晰:政策要環保 -> 鋼鐵業必須轉型 -> 電爐煉鋼是未來 -> 電爐的核心耗材是石墨電極。
這條利益鏈條,簡單粗暴得就像一句廢話。
但是,這么好的生意,是不是誰都能做?是不是現在沖進去就能撿錢?
你想多了。

任何一個被政策催熟的風口,都不會是溫柔的藍海,而是血肉模糊的修羅場。石墨電極這個行業,尤其如此。
首先,這玩意兒的成本,爹媽不由己。它的上游是石油焦、針狀焦這些原材料,占了總成本的65%以上。上游打個噴嚏,下游就得進ICU。原材料價格一波動,石墨電極廠的利潤表就跟大眾情緒的心電圖一樣,大部分時間在劃水,偶爾來一次ICU級別的搶救。這種被上游拿捏死的感覺,讓很多老板夜里都睡不踏實。

(我國石墨電極行業額頭部企業集中度較高,前三企業市場份額合計占比為52%,前五企業市場份額合計占比為72%。數據來源:ICC、觀研天下整理)
其次,這個行業本身就是個高能耗、高污染的主。生產一根合格的石墨電極,工序復雜得堪比手搓芯片,周期還特別長。什么煅燒、焙燒、石墨化,每一步都是在跟高溫和污染作斗爭。環保的壓力,不僅壓在下游的鋼廠身上,也同樣壓在石墨電極廠自己身上。

(我國石墨電極行業中方大炭素市場份額達25%,排名第一;其次是吉林炭素新材料,占比14%;嘉隆新材料占比13%。數據來源:ICC、觀研天下整理)
這就導致了一個非常魔幻的現實:一個為了環保而生的產品,其生產過程本身卻不那么環保。

這就給了監管一個絕佳的動刀理由。
于是,你看到了這個行業*真實的一面:極其分散,菜雞互啄。
數據顯示,2022年,行業前四大企業的產能加起來,才占了市場的21.45%。龍頭老大方大炭素,也就占了6.6%的份額。這叫什么?這叫戰國時代,遍地都是小諸侯,誰也別說自己是秦始皇。
這種格局下,大量的中小企業,工藝落后、環保不達標,純粹是靠著前些年政策寬松,搞點瞎積薄發,混一口飯吃。

但現在,時代變了。
環保標準越來越嚴,行業準入門檻越來越高。這意味著什么?
意味著一場由監管發起的強制性大逃殺,已經開始了。
游戲規則很簡單:要么你花大錢升級設備、搞定環保,要么就關門大吉,把市場份額乖乖讓給那些有錢有技術的大玩家。

短句三連來了。
環保是刀。政策是風。資本是油。
這對小廠子意味著什么?
意味著他們的廠房地契,馬上就要變成歷史博物館的展品了。

所以,你看,這個行業未來的劇本已經寫好了。一方面,下游需求因為“雙碳”而爆炸式增長,市場蛋糕在變大;另一方面,上游的成本壓力和自身的環保壓力,正在瘋狂擠壓利潤空間,同時監管的鐵拳正在無情地淘汰落后產能。
這是一場典型的“供給側改革”故事,只不過主角從煤炭、鋼鐵,換成了這根黑黢黢的“鉛筆芯”。

未來的市場格局,必然是集中度大幅提升。那些技術過硬、規模夠大、環保達標的頭部企業,會像開了無雙一樣,一邊享受著市場擴容的紅利,一邊吞噬著被淘汰的小廠留下的尸體。
而在這個過程中,產品的迭代也在加速。普通的石墨電極已經不夠看了,現在市場追捧的是“超高功率石墨電極”。這玩意兒性能更猛,能耗更低,是電爐里的“法拉利”,也是頭部企業用來構筑技術壁壘的護城河。2024年,超高功率產品的占比已經快到60%了,而且還在漲。

這就是商業的殘酷真相。它從來不是什么田園牧歌,而是一場永不停歇的拳擊賽。政策吹響了新一回合的鈴聲,所有選手都被迫上場。有的人會被一拳KO,有的人能靠著更強的抗擊打能力和更重的拳頭活到*后,甚至打得更爽。

對于石墨電極行業來說,它不是站在風口,而是站在火山口。跳進去,大概率不是起飛,而是變成一個熟人。但對于那些真正做好了準備的玩家來說,這就是他們實現快種快收,一統江湖的*佳時機。

把復雜問題扒光了看,就是這么個事兒:一場由國家意志驅動的產業升級,正在通過市場化的殘酷手段,重塑一個傳統行業的生態。這里沒有溫情脈脈,只有資本的 холод和邏輯的堅硬。
而我們,作為旁觀者,只需要記住,每一次產業變革的浪濤之下,既有被拍碎的舢板,也有乘勢而起的巨輪。作者 楊宗偉
(來源鏈接:https://baijiahao.baidu.com/s?id=1845094389682680602&wfr=spider&for=pc)

服務熱線:0359-5668082



文章詳情 DETAILS
文章詳情 DETAILS
中國煉鋼業的脖子,正被一根“鉛筆芯”死死掐住 組圖
編輯:2025-11-30 11:40:12
導讀:石墨電極這根工業"鉛筆芯",正成為鋼鐵行業"油膩大叔"變身"環保型男"的關鍵道具。政策指揮棒下,電爐煉鋼風口已至,但這場供給側改革的修羅場里,只有技術過硬、規模夠大的玩家才能活到*后。

你可能覺得煉鋼這事兒,離你十萬八千里,腦子里浮現的還是滾滾濃煙、鋼花四濺的硬核工業朋克場面。這印象沒錯,但也不全對。因為這個堪稱工業文明基石的行業,正被一只看不見的手掐著脖子,逼著它玩兒一局“要么瘦,要么死”的生存游戲。
而這場游戲的命門,藏在一個你絕對想不到的東西上——一根巨大的、昂貴的、堪稱工業界“鉛筆芯”的玩意兒,學名叫石墨電極。

這根“鉛筆芯”背后藏著的,不是什么高科技神話,而是一場*裸的利益洗牌和商業模式的*革命。
想看懂這局牌,得先從煉鋼的兩種“武功流派”說起。

主流的,叫“長流程”,學名是高爐-轉爐煉鋼。你可以把它想象成一個傳統中餐后廚,流程巨長。先得挖鐵礦石,跟焦炭這些輔料一起扔進高爐里,像燉一鍋百年老湯一樣,咕嘟咕嘟煉出鐵水,然后再把鐵水倒進轉爐里吹氧,去掉雜質,*后才變成鋼。
這套路突出一個“家大業大”,優點是產量高、成本相對可控,缺點也明顯:污染大、能耗高,整個流程屁股后面都跟著一串長長的碳排放賬單。在全球喊著要給地球降溫的大背景下,這就是那個天天被環保鄰居投訴的油膩大叔。

而另一派,叫“短流程”,學名是電弧爐煉鋼。這個就時髦多了,像個搞分子料理的西餐大廚。它不玩從礦石開始那套復雜前戲,直接拿廢鋼當主料,扔進一個叫電弧爐的大家伙里。然后,今天的主角——石墨電極,就登場了。
這根巨型“鉛筆芯”被通上電,在爐子里瞬間放出幾千度的高溫電弧,像一道人工閃電,直接把一堆廢銅爛鐵融化成鋼水。整個過程,干凈、利落、*。
它的邏輯就像拳擊比賽,比的不是誰拳頭硬,是誰更會抓節奏。短流程跳過了*臟*累的環節,直接從“變廢為寶”開始,碳排放量能比長流程低一大截。這在“雙碳”目標這把達摩克利斯之劍下,簡直就是優等生的標準答案。

所以,你看懂了嗎?政策的指揮棒一揮,整個鋼鐵行業的底層邏輯就變了。以前大家比的是誰的爐子大、誰的礦多,現在比的是誰能更快地從“油膩大叔”轉型成“環保型男”。
而這個轉型的關鍵道具,就是石墨電極。

(2024年我國石墨電極總需求為92萬噸,其中鋼用需求為41.5萬噸,占比45.1%;非鋼需求21.5萬噸,占比23.4%;出口約為29萬噸,占比31.5%。數據來源:ICC、觀研天下整理)
國家的目標很明確,《關于促進鋼鐵工業高質量發展的指導意見》直接把KPI拍臉上了:到2025年,電爐鋼產量要占到15%以上。
這是什么概念?2022年,這個數字才9.7%,而美國是69%,全球平均是28.2%。這里面的差距,就是留給石墨電極的市場空間,是白花花的銀子和嗷嗷待哺的訂單。
邏輯很清晰:政策要環保 -> 鋼鐵業必須轉型 -> 電爐煉鋼是未來 -> 電爐的核心耗材是石墨電極。
這條利益鏈條,簡單粗暴得就像一句廢話。
但是,這么好的生意,是不是誰都能做?是不是現在沖進去就能撿錢?
你想多了。

任何一個被政策催熟的風口,都不會是溫柔的藍海,而是血肉模糊的修羅場。石墨電極這個行業,尤其如此。
首先,這玩意兒的成本,爹媽不由己。它的上游是石油焦、針狀焦這些原材料,占了總成本的65%以上。上游打個噴嚏,下游就得進ICU。原材料價格一波動,石墨電極廠的利潤表就跟大眾情緒的心電圖一樣,大部分時間在劃水,偶爾來一次ICU級別的搶救。這種被上游拿捏死的感覺,讓很多老板夜里都睡不踏實。

(我國石墨電極行業額頭部企業集中度較高,前三企業市場份額合計占比為52%,前五企業市場份額合計占比為72%。數據來源:ICC、觀研天下整理)
其次,這個行業本身就是個高能耗、高污染的主。生產一根合格的石墨電極,工序復雜得堪比手搓芯片,周期還特別長。什么煅燒、焙燒、石墨化,每一步都是在跟高溫和污染作斗爭。環保的壓力,不僅壓在下游的鋼廠身上,也同樣壓在石墨電極廠自己身上。

(我國石墨電極行業中方大炭素市場份額達25%,排名第一;其次是吉林炭素新材料,占比14%;嘉隆新材料占比13%。數據來源:ICC、觀研天下整理)
這就導致了一個非常魔幻的現實:一個為了環保而生的產品,其生產過程本身卻不那么環保。

這就給了監管一個絕佳的動刀理由。
于是,你看到了這個行業*真實的一面:極其分散,菜雞互啄。
數據顯示,2022年,行業前四大企業的產能加起來,才占了市場的21.45%。龍頭老大方大炭素,也就占了6.6%的份額。這叫什么?這叫戰國時代,遍地都是小諸侯,誰也別說自己是秦始皇。
這種格局下,大量的中小企業,工藝落后、環保不達標,純粹是靠著前些年政策寬松,搞點瞎積薄發,混一口飯吃。

但現在,時代變了。
環保標準越來越嚴,行業準入門檻越來越高。這意味著什么?
意味著一場由監管發起的強制性大逃殺,已經開始了。
游戲規則很簡單:要么你花大錢升級設備、搞定環保,要么就關門大吉,把市場份額乖乖讓給那些有錢有技術的大玩家。

短句三連來了。
環保是刀。政策是風。資本是油。
這對小廠子意味著什么?
意味著他們的廠房地契,馬上就要變成歷史博物館的展品了。

所以,你看,這個行業未來的劇本已經寫好了。一方面,下游需求因為“雙碳”而爆炸式增長,市場蛋糕在變大;另一方面,上游的成本壓力和自身的環保壓力,正在瘋狂擠壓利潤空間,同時監管的鐵拳正在無情地淘汰落后產能。
這是一場典型的“供給側改革”故事,只不過主角從煤炭、鋼鐵,換成了這根黑黢黢的“鉛筆芯”。

未來的市場格局,必然是集中度大幅提升。那些技術過硬、規模夠大、環保達標的頭部企業,會像開了無雙一樣,一邊享受著市場擴容的紅利,一邊吞噬著被淘汰的小廠留下的尸體。
而在這個過程中,產品的迭代也在加速。普通的石墨電極已經不夠看了,現在市場追捧的是“超高功率石墨電極”。這玩意兒性能更猛,能耗更低,是電爐里的“法拉利”,也是頭部企業用來構筑技術壁壘的護城河。2024年,超高功率產品的占比已經快到60%了,而且還在漲。

這就是商業的殘酷真相。它從來不是什么田園牧歌,而是一場永不停歇的拳擊賽。政策吹響了新一回合的鈴聲,所有選手都被迫上場。有的人會被一拳KO,有的人能靠著更強的抗擊打能力和更重的拳頭活到*后,甚至打得更爽。

對于石墨電極行業來說,它不是站在風口,而是站在火山口。跳進去,大概率不是起飛,而是變成一個熟人。但對于那些真正做好了準備的玩家來說,這就是他們實現快種快收,一統江湖的*佳時機。

把復雜問題扒光了看,就是這么個事兒:一場由國家意志驅動的產業升級,正在通過市場化的殘酷手段,重塑一個傳統行業的生態。這里沒有溫情脈脈,只有資本的 холод和邏輯的堅硬。
而我們,作為旁觀者,只需要記住,每一次產業變革的浪濤之下,既有被拍碎的舢板,也有乘勢而起的巨輪。作者 楊宗偉
(來源鏈接:https://baijiahao.baidu.com/s?id=1845094389682680602&wfr=spider&for=pc)
版權所有:山西北都科技股份有限公司 備案號:晉ICP備2022006699號-1

